Foto Projectwerking

Projectwerking orthopedagogie.

P

Projectwerking orthopedagogie.

De opleiding orthopedagogie van HOGENT gelooft sterk in een lerende community waarbij we het werkveld kunnen bijstaan in tal van uitdagingen waarmee zij dagelijks kampen. Via deze authentieke leer­situaties groeien onze studenten door tot volwaardige praktijk­gerichte orthopedagogen, met maatschappelijk engagement en ondernemingszin. Een echte win-win dus!

Benieuwd hoe onze studenten ook jullie werking kunnen versterken of hoe ze de dagelijkse druk kunnen ontlasten? Neem dan zeker een kijkje in onze verschillende projecten waarbij zowel beginnende als ervaren studenten deelnemen. We kijken uit naar een fijne cocreatie!

Ben je hier nieuw en wil je voor de eerste keer een taak indienen? Meld je dan eerst hier aan om toegang te krijgen tot ons werkveldportaal.

Aanmelden

Eerste kennismaking met het portaal

Meer instructiefilmpjes

Semester 1.

Wat?

Eerstejaars­studenten bieden laag­drempelige ondersteuning aan bij ­activiteiten op alle domeinen van het dagelijkse leven (wonen, werken, vrije tijd, schoolse activiteiten buiten de klas) van personen met een beperking. Deze activiteiten kunnen zowel individueel als in groep doorgaan. Een win-win: onze studenten onder­steunen jullie in praktische zaken en krijgen zo vanuit de praktijk inzicht in de mogelijk­heden, ondersteunings­noden en beleving van mensen met een beperking. Een ideale voorbereiding op hun stage!

Wanneer?

Semester 1 (oktober-december) (de student dient in te tekenen voor een totaal aantal van 8 support-uren, welke kunnen gespreid worden over verschillende activiteiten).

Doel?

Eerste kennismaking met deze doelgroep, hun belevingswereld en ondersteuningsnoden.

Kunnen onze eerstejaarsstudenten iets betekenen voor jullie cliënten?

Registreer hier je taak

Studenten nemen na het intekenen op jullie activiteit meteen contact op met jullie.

Wat verwachten wij van jullie?

Het invullen van een zeer kort evaluatie­formulier na afloop van het project.

Wat mogen jullie van ons verwachten?

De studenten worden gecoacht door ervaren praktijk­gerichte lesgevers, hiernaast worden hen lessen en oefeningen aangereikt rond de beleving en ondersteunings­noden van mensen met een  beperking (al dan niet meervoudige beperking).

Opgelet! Eerstejaars­studenten staan echter aan de start van hun leerproces, er kunnen/mogen dus nog geen te hoge verwachtingen gesteld worden met betrekking tot het op maat vormgeven en uitvoeren van een agogische activiteit. De activiteiten zijn steeds laag­drempelig, ter ondersteuning van jullie dagelijkse werking.

Meer info en contact

Willen jullie graag met ons contact opnemen? Dat kan via projectwerkingortho@hogent.be.

Semester 2.

Wat?

Eerstejaars­studenten bieden laagdrempelige ondersteuning aan bij personen met ondersteunings­behoeften omwille van een (vermoeden van) ontwikkelings­stoornis, individueel of inclusief. Een win-win: onze studenten bieden ondersteuning bij praktische zaken en krijgen zo vanuit de praktijk inzicht in de mogelijkheden, ondersteunings­noden en beleving van personen met een ontwikkelingsstoornis. Een ideale voorbereiding op hun stage!

Wanneer?

Semester 2 (februari-april) (de student dient in te tekenen voor een totaal aantal van 8 support-uren, welke kunnen gespreid worden over verschillende activiteiten).

Doel?

Eerste kennismaking met deze doelgroep, hun belevingswereld en ondersteuningsnoden.

Zijn er bij jullie kinderen, jongeren (jong-)volwassenen met (een vermoeden van) een ontwikkelings­stoornis (dyslexie, dyscalculie, ADHD, ASS, enz.) die nood hebben aan een aantal uurtjes laag­drempelige extra ondersteuning tijdens of na het klasgebeuren, een activiteit of gewoon in het dagelijkse leven? 

Registreer hier je taak

Studenten nemen na het intekenen op jullie activiteit meteen contact op met jullie.

Wat verwachten wij van jullie?

Het invullen van een zeer kort evaluatie­formulier na afloop van het project.

Wat mogen jullie van ons verwachten?

De studenten worden gecoacht door ervaren praktijk­gerichte lesgevers, hiernaast worden hen lessen en oefeningen aangereikt rond de specifieke ondersteunings­behoeften van kinderen/jongeren met een (vermoeden van) ontwikkelings­stoornis.

Opgelet! Eerstejaars­studenten staan echter aan de start van hun leerproces, er kunnen/mogen dus nog geen te hoge verwachtingen gesteld worden met betrekking tot het op maat vormgeven en uitvoeren van een agogische activiteit. De activiteiten zijn steeds laag­drempelig, ter ondersteuning van jullie dagelijkse werking.

Meer info en contact

Willen jullie graag met ons contact opnemen? Dat kan via projectwerkingortho@hogent.be.

Wat? 

Binnen dit project passen eerstejaarsstudenten hun creatieve agogische basisvaardigheden toe, die nodig zijn om hun stap naar stage te zetten. Dit doen ze door in samenwerking met een organisatie  en hun cliënten een groepsproject met een creatieve insteek (drama, muziek, dans, spel, beeld, media, …) uit te werken. Concreet betekent dit dat een klein groepje studenten zelfstandig een laagdrempelige creatieve groepsactiviteit vormgeeft en uitvoert met cliënten in uw organisatie.

Wanneer?

  • Februari: eerste contact (via mail of telefonisch) om het kennismakingsgesprek in te plannen
  • Februari – maart: kennismakingsgesprek
  • Maart – april : activiteit (deadline eind april 2023)

Studenten worden binnen dit project uitgedaagd om samen te werken en om creatief-agogische vaardigheden in te zetten op maat van een doelgroep binnen het orthopedagogisch werkveld. Dat heeft al tot heel diverse en boeiende activiteiten geleid, zowel voor de studenten als voor het werkveld.

Ontbreekt het jullie soms aan handen om creatieve activiteiten vorm te geven en uit te voeren? Dan is het zeer zinvol om in te tekenen voor het groepsproject Samen Creatief.

Registreer hier je taak

Wat verwachten wij van jullie? 

Dat minstens één medewerker zich vrijmaakt voor een (kort) kennismakingsgesprek met de studenten en minstens één begeleider aanwezig is tijdens de activiteit. Na de activiteit vragen we om een beknopt evaluatieformulier in te vullen. 

Wat mogen jullie van ons verwachten? 

Ervaren crealesgevers reiken studenten de nodige creatieve agogische werkvormen en methodieken aan. Er is begeleiding bij het samenwerkingsproces en om de activiteit op de doelgroep af te stemmen. Bij vragen kunnen jullie contact opnemen met de betrokken lesgevers. 

Opgelet! Eerstejaarsstudenten staan aan de start van hun leerproces. Er kunnen/mogen dus nog geen te hoge verwachtingen gesteld worden rond het op maat vormgeven en uitvoeren van een agogische activiteit. De activiteiten zijn altijd laagdrempelig, ter ondersteuning van jullie dagelijkse werking.

Meer info en contact

Willen jullie graag contact met ons opnemen? Dat kan via projectwerkingortho@hogent.be.

Wat?

Binnen dit project gaan eerstejaars­studenten tijdens 5 momenten een 1-1 contact aan met eenzelfde cliënt, verspreid over een 10-tal weken. Jullie kunnen de invulling en het verloop van deze contacten opvolgen via een kort schriftelijk verslag dat de student aan jullie bezorgt.

Wanneer?

  • Semester 1 (oktober-december)
  • Semester 2 (februari-april)

Doel?

Via ontmoeting tot verbinding komen tussen cliënt én student. Voor studenten is dit een ideale manier om doorheen een aantal ontmoetingen een beginnende begeleiders­relatie op te bouwen, in aanloop naar hun stage. Tegelijk hopen we tegemoet te komen aan de grote werkdruk in de zorg­sector, waardoor soms tijd ontbreekt om één op één activiteiten te doen met cliënten.

Ontbreekt het jullie soms aan een tekort aan handen en tijd om individuele activiteiten in te plannen? Ervaren jullie cliënten soms nood aan een extra babbel, een gezellig moment om samen met iemand anders iets te doen? Dan is het zeer zinvol om in te tekenen voor het project relatie-opbouw!

Registreer hier je taak

Wat verwachten wij van jullie?

  • Een eerste kennismakings­moment met student, cliënt en één begeleider.
  • Het invullen van een zeer kort evaluatie­formulier na afloop van het project.

Wat mogen jullie van ons verwachten?

De student krijgt heel wat theoretische handvaten aangereikt om met een correcte grond­houding op maat van de cliënt contact te leggen en vertrouwen op te bouwen. Ze worden wekelijks gecoacht door hun lesgever, die ook voor jullie steeds aanspreek­baar is indien nodig.

Opgelet! Eerstejaars­studenten staan echter aan de start van hun leerproces, er kunnen/mogen dus nog geen te hoge verwachtingen gesteld worden m.b.t. het op maat vormgeven & uitvoeren van een agogische activiteit. De klemtoon blijft steeds liggen op de relatie-opbouw.

Meer info en contact

Willen jullie graag met ons contact opnemen? Dat kan via projectwerkingortho@hogent.be

Jaarproject.

In onze bachelorproef gaan derdejaars­studenten in kleine groepjes aan de slag met een praktijk­gerichte onderzoeks­vraag vanuit een voorziening, de Stad Gent of de samenleving.

Meer info over de bachelorproeven van onze studenten vind je op de bachelorproefpagina.

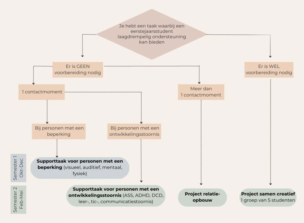
Weet je niet goed welk project je moet kiezen? Kijk dan in de beslissingsboom om je hierbij te helpen.

Bekijk de beslissingsboom

Ben je geïnteresseerd in één of meerdere projecten? Wil je graag op de hoogte gehouden worden wanneer een bepaald project van start gaat?

Klik hier

Veelgestelde vragen.

Stap 1: aanmelden op het portaal zonder Microsoft-account

Stap 2: je gegevens aanpassen

 

Stap 3: een taak (opdracht) registreren

 

Stap 4: een taak (opdracht) wijzigen

 

Stap 5: een taak dupliceren

 

Stap 6: gekoppelde student aan een taak

 

Onze projectwerking valt onder de verzekering die we met HOGENT hebben afgesloten bij onze verzekeringsmaatschappij. Deze verzekering dekt wel enkel lichamelijke letsels. Motorrijtuigen zijn hierbij dus niet verzekerd. Vervoer van cliënten is daarom niet aan te raden, tenzij de organisatie de student laat rijden met een vervoersmiddel van hen OF ze het vervoersmiddel van de student opnemen in hun verzekeringspolis.

In principe is dit niet noodzakelijk, gezien de studenten verzekerd zijn door HOGENT via onze verzekering. Indien je dit toch wenselijk acht, bieden we onze studenten een contract ‘werkplekleren’ aan.

Binnen dit contract blijft HOGENT verantwoordelijk bij eventuele ongevallen (bij een stagecontract wordt de stagegever verantwoordelijk, wat niet de bedoeling is)

Het is niet mogelijk om je taken na verzenden aan te passen. Sloop er een foutje in of wil je iets wijzigen, neem contact op met ons via projectwerkingortho@hogent.be.

Na het registreren van je taken, ontvang je een mailtje met een overzicht van de taken die je doorgaf.

Geen probleem, neem gerust contact met ons via projectwerkingortho@hogent.be op zodat we samen kunnen kijken in welk project je vraag kan passen. 

Neem dan contact op met de stagecoördinatie via dsa.stage.ortho@hogent.be.

Dat kan op twee manieren:

Via het Career Center

HOGENT heeft een databank waar organisaties kunnen op intekenen wanneer ze vacatures/vrijwilligerswerk hebben: het HOGENT Career Center. Hoe ga je daarvoor te werk? 

Surf naar hogent.be/career-center en maak een profiel aan. Je hebt keuze tussen twee profielen:

  • Beperkt profiel: focus op de vacature of aanbod. Staat drie weken online, tenzij anders ingegeven.
  • Uitgebreid profiel: permanent zichtbaar in de bedrijvenlijst voor studenten. (aanrader!)

Klik op de knop van het gewenste profiel en maak een gratis account aan. Dan is het gewoon nog een kwestie van velden invullen en op publiceren klikken.

Via een Facebook-post

Stuur een flyer of kort berichtje naar projectwerkingortho@hogent.be. Het is belangrijk dat het bericht kort en bondig is, een teaser die onze studenten kan aantrekken!